×
搜索
关于
走进影和
奖项荣誉
影和中心
长春影和医学影像诊断中心
西安影和医学影像诊断中心
衡水影和医学影像诊断中心
宁夏影和医学影像诊断中心
成都影和医学影像诊断中心
合肥影和医学影像诊断中心
北京联影影和医学影像诊断中心
武汉联影同济现代医学影像诊断中心
中山影和医学影像诊断中心
影和医生
影像医疗服务
医学影像解决方案
疾病预防筛查方案
互联网远程影像诊断服务
新闻与活动
联系我们
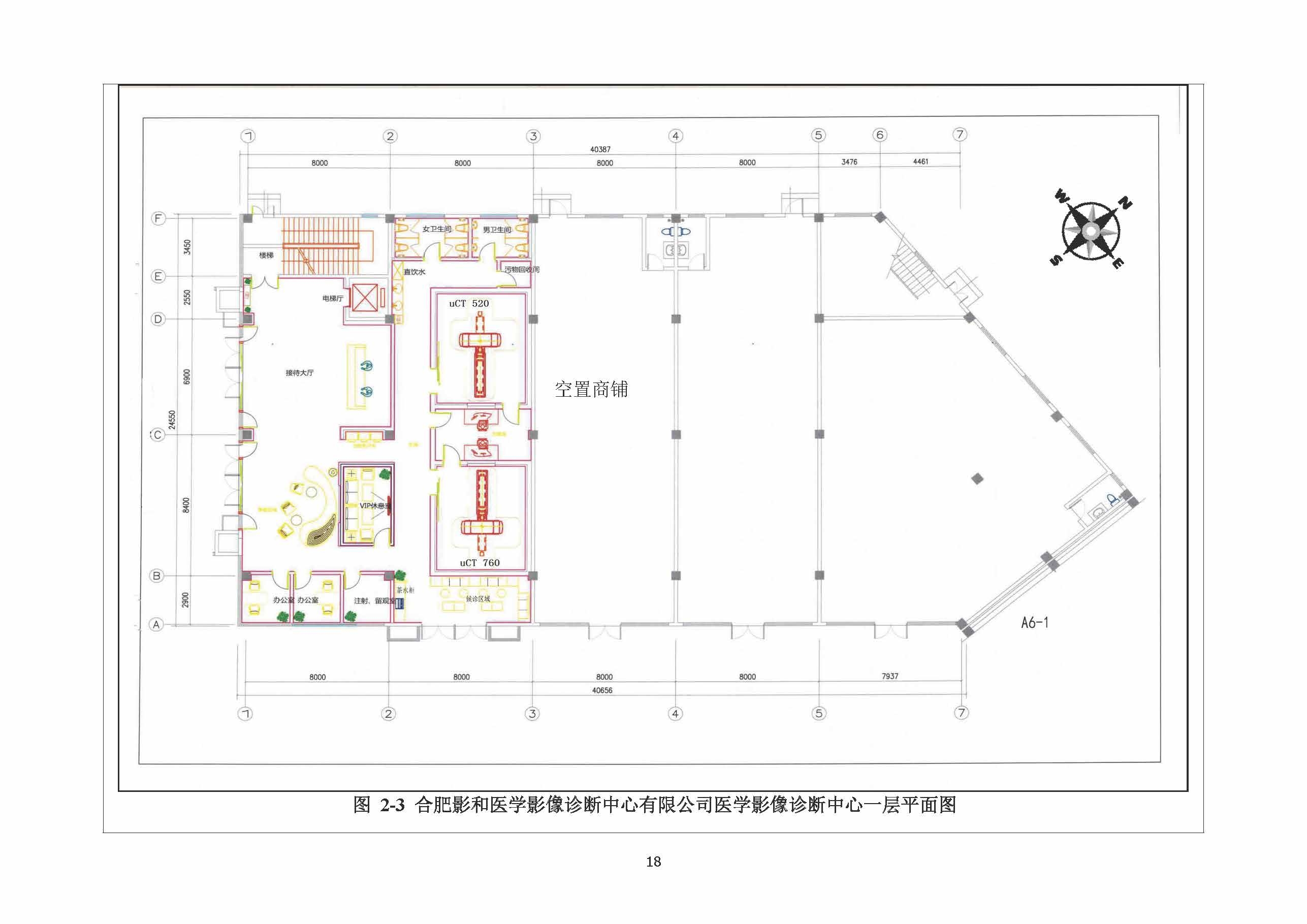
合肥影和医学影像诊断中心有限公司医学影像诊断中心建设项目竣工环境保护验收公示
2021-08-16
1. 合肥影和医学影像诊断中心有限公司医学影像诊断中心建设项目竣工环境保护验收监测报告表:
2. 合肥影和医学影像诊断中心有限公司医学影像诊断中心建设项目竣工环境保护自主验收意见
上一篇:
中国医师协会第九次核医学医师年会召开,专家们至影和长春中心交流
下一篇:
关于成都影和医学影像诊断中心新增核医学科建设项目环境保护验收监测报告表的全文公示